subrela.plot.matplotlib.draw_node_info function

subrela.plot.matplotlib.draw_node_info(ax, node_data, info, formatter=<class 'str'>, angle=0, location='outer', x_offset=2, y_offset=2, orientation='vertical', kws=None)[source]

Draw node information as texts.

Parameters
  • ax (matplotlib.axes.Axes) – Subplot on which texts are drawn.

  • node_data (pandas.DataFrame) – Data of nodes returned by subrela.plot.get_dendrogram_data function.

  • info (pandas.Series) – Node information. Its index is a cluster index.

  • formatter (callable, optional) – Function for converting a value of info into str.

  • angle ({0, 90, -90}, optional) – Angle of a text from the x axis in degrees.

  • location ({'first', 'last', 'inner', 'outer'}, optional) – Side on which a text is located. If ‘first’ and ‘last’, a text is located on the side near to the first and the last leaf, respectively. If ‘inner’, and ‘outer’, a text is located on the side near to and far from a parent node, respectively.

  • x_offset (float, optional) – Offset from a tree line along the x axis in pixels.

  • y_offset (float, optional) – Offset from a tree line along the y axis in pixels.

  • orientation ({'vertical', 'horizontal'}, optional) – Orientation of a tree. If 'vertical', the height direction of a tree corresponds to the y axis. If 'horizontal', it corresponds to the x axis.

  • kws (dict or None, optional) – Keyword arguments passed to matplotlib.axes.Axes.annotate method.

Returns

texts (list[matplotlib.text.Annotation]) – Texts of nodes.

Raises

ValueError – If kws contains key 'xytext', 'textcoords', 'horizontalalignment', 'verticalalignment', 'rotation', and 'rotation_mode'.

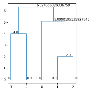
Examples

../_images/subrela-plot-matplotlib-draw_node_info-1.png
import numpy
import matplotlib.pyplot
from subrela.clustering import get_clusters
from subrela.plot import get_dendrogram_data
from subrela.plot.matplotlib import draw_dendrogram, draw_node_info

X = numpy.array([[0, -5, -5, 6, 6], [0, -1, 1, -2, 2]])

Z = get_clusters(X)
leaf_data, node_data, tree_data, cut_data = get_dendrogram_data(Z)

_, ax = matplotlib.pyplot.subplots(figsize=(4, 4))
draw_dendrogram(ax, leaf_data, tree_data, cut_data)
draw_node_info(ax, node_data, node_data['height'])
matplotlib.pyplot.show()

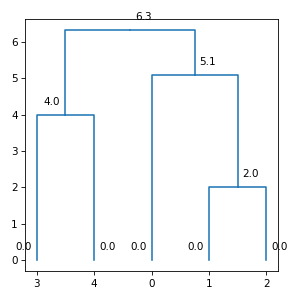
Change a format of texts:

../_images/subrela-plot-matplotlib-draw_node_info-2.png
import numpy
import matplotlib.pyplot
from subrela.clustering import get_clusters
from subrela.plot import get_dendrogram_data
from subrela.plot.matplotlib import draw_dendrogram, draw_node_info

X = numpy.array([[0, -5, -5, 6, 6], [0, -1, 1, -2, 2]])

Z = get_clusters(X)
leaf_data, node_data, tree_data, cut_data = get_dendrogram_data(Z)

_, ax = matplotlib.pyplot.subplots(figsize=(4, 4))
draw_dendrogram(ax, leaf_data, tree_data, cut_data)
draw_node_info(ax, node_data, node_data['height'],
               formatter='{:.1f}'.format)
matplotlib.pyplot.show()

Rotate texts:

../_images/subrela-plot-matplotlib-draw_node_info-3.png
import numpy
import matplotlib.pyplot
from subrela.clustering import get_clusters
from subrela.plot import get_dendrogram_data
from subrela.plot.matplotlib import draw_dendrogram, draw_node_info

X = numpy.array([[0, -5, -5, 6, 6], [0, -1, 1, -2, 2]])

Z = get_clusters(X)
leaf_data, node_data, tree_data, cut_data = get_dendrogram_data(Z)

_, axes = matplotlib.pyplot.subplots(nrows=2, ncols=2,
                                     figsize=(7.5, 7.5))
for ax, angle in zip(axes.flat, [90, -90, 0]):
    ax.set_title('angle = {}'.format(angle))
    draw_dendrogram(ax, leaf_data, tree_data, cut_data)
    draw_node_info(ax, node_data, node_data['height'],
                   formatter='{:.1f}'.format, angle=angle)
axes[1, 1].set_visible(False)
matplotlib.pyplot.show()

Change locations of texts:

../_images/subrela-plot-matplotlib-draw_node_info-4.png
import numpy
import matplotlib.pyplot
from subrela.clustering import get_clusters
from subrela.plot import get_dendrogram_data
from subrela.plot.matplotlib import draw_dendrogram, draw_node_info

X = numpy.array([[0, -5, -5, 6, 6], [0, -1, 1, -2, 2]])

Z = get_clusters(X)
leaf_data, node_data, tree_data, cut_data = get_dendrogram_data(Z)

_, axes = matplotlib.pyplot.subplots(nrows=2, ncols=2,
                                     figsize=(7.5, 7.5))
for ax, location in zip(axes.flat, ['first', 'last', 'inner', 'outer']):
    ax.set_title('location = "{}"'.format(location))
    draw_dendrogram(ax, leaf_data, tree_data, cut_data)
    draw_node_info(ax, node_data, node_data['height'],
                   formatter='{:.1f}'.format, location=location)
matplotlib.pyplot.show()

Offset texts:

../_images/subrela-plot-matplotlib-draw_node_info-5.png
import numpy
import matplotlib.pyplot
from subrela.clustering import get_clusters
from subrela.plot import get_dendrogram_data
from subrela.plot.matplotlib import draw_dendrogram, draw_node_info

X = numpy.array([[0, -5, -5, 6, 6], [0, -1, 1, -2, 2]])

Z = get_clusters(X)
leaf_data, node_data, tree_data, cut_data = get_dendrogram_data(Z)

_, ax = matplotlib.pyplot.subplots(figsize=(4, 4))
draw_dendrogram(ax, leaf_data, tree_data, cut_data)
draw_node_info(ax, node_data, node_data['height'],
               formatter='{:.1f}'.format, x_offset=5, y_offset=10)
matplotlib.pyplot.show()